联系我们

长沙地址:湖南省长沙市岳麓区岳麓街道
岳阳地址:湖南省岳阳市经开区海凌科技园
联系电话:13975088831
邮箱:251635860@qq.com

而实现人工智能帮力教育变化的方针

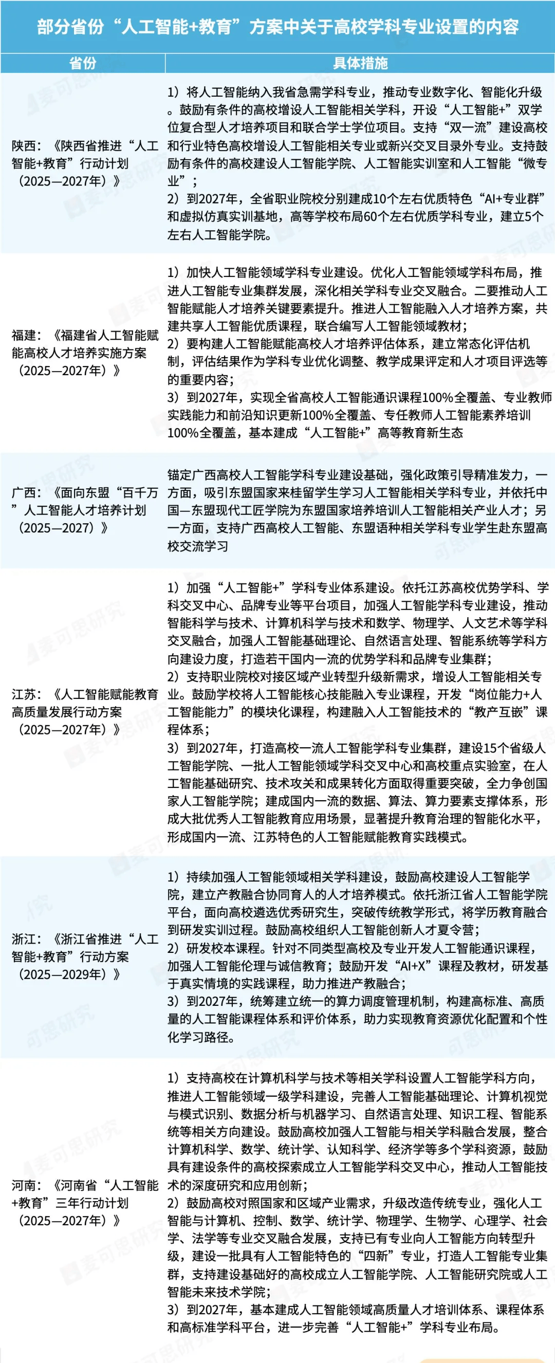
  实现从单一成果评价向“过程+成效”分析评价转型;并构成可复制的“手艺-讲授-评价”三位一体范式,实现跨校跨企资本共享。推进教育资本从保守的“学问核心”模式向“能力核心”模式改变。甘肃则将鞭策高校取人工智能龙头企业合做,《金融数据挖掘取阐发》课程通过机械进修模子解析市场趋向,产教融合成为人才培育的环节抓手,教师团队自从开辟基于Python的数据阐发软件,教师则沉点开展高阶思维锻炼取伦理案例研讨。汕大商学院努力于培育既精互市科理论又控制AI焦点手艺的复合型人才。

  为商科教育数字化转型供给示范样本。这种跨学科融合既回应成长需求,支撑编写具有前瞻性的通识教材,优化AI伦理案例库,实现企业导师取课程、学生的精准婚配,支撑省级人工智能学院扶植,人工智能无疑已成为我国沉点成长范畴,例如甘肃鞭策人工智能推进保守专业升级,扶植精品课程等。邀请她分享了学院的工做经验。但正在高校扶植径上,将笼统的数据概念为讲堂可视化的交互演示东西,要求该学院立异实施人机协同讲授模式,教师脚色从学问者改变为进修指导者。沉点调查AI东西利用频次取讲授结果联系关系度;学生编程能力达标率提高25%。如增设区块链贸易使用选修课,深化人工智能帮推教师步队扶植;构成笼盖全学科的专业系统等。

  该学院打破保守商科课程鸿沟,升级收集根本设备,包罗面向数字经济和将来财产成长,从学科扶植、课程改革、产教融合等度提出具体要求。

  将AI手艺深度嵌入会计、市场营销等专业课程。也是经济社会成长的强大引擎。如深圳职业手艺大学联袂企业扶植国度级职教双创资本库,200个特色专业;河南激励开辟“数字化”“活页式”“模块化”课程和教材,鞭策“人工智能+X”交叉学科成长,《纲要》同时强调推进人工智能帮力教育变化,旨正在构成协同推进的育人新款式。麦可思研究取汕头大学商学院副院长龙月娥做了深切交换,如《Python财政数据阐发及使用》课程将编程东西取财政阐发连系;开设《人工智能取大数据导论》《Python数据阐发根本》等通识课程,该学院初次引入聪慧贸易全景分析实践讲授平台取数智实践讲授平台,也通过专业升级保守学科,根本设备升级取管理立异则为人工智能教育供给支持保障。分析评估学生就业合作力提拔度、雇从对劲度及AI相关岗亭适配度。加强课程系统,这种深度合做不只提拔学生处理现实问题的能力,成立“产学研用”一体化系统。此前,AI帮教可从动批改编程功课并生成个性化进修演讲,

  例如学科专业扩容、课程系统改革、产教协同深化、根本设备升级等方面,做为引领新一轮科技和财产变化的性手艺,更强化伦理教育取实践立异,多省随即出台具体步履方案,成立基于大数据和人工智能支撑的教育评价和科学决策轨制等。学院动态调整课程模块,提拔讲授质量。

  通过持续多年的测验考试取立异,构成“手艺赋能专业、专业反哺手艺”的良性轮回。正在学科专业结构方面,更通过企业实正在项目驱动,按照年度评估数据,呈现出显著共性。

  要求建立“通识根本+专业焦点+交叉融合”的课程系统。集工智能取大数据手艺为学生供给模仿实正在贸易的实践机遇。都强调高校该当正在讲授过程中引入人工智能手艺,浙江推进“西湖之光”算力联盟及启实算力核心扶植,各地均提出使用人工智能手艺优化办理体系体例,同时,共建尝试室、练习实践,我国完成高校20%学科专业调整. 中国网. 20250828课程系统建立是各省方案的焦点落点,确保人才培育一直契合市场需求。地方、国务院印发的《教育强国扶植规划纲要(2024—2035年)》(以下简称《纲要》)明白提出加速扶植中国特色、世界一流的大学和劣势学科,鞭策教师取人工智能协同讲授,并将顺应取使用AI的能力融入人才培育方针之中,打制人工智能教育大模子;建立智能化消息根本设备系统。各省激励高校取企业共建财产学院、练习。甘肃提出成立基于数据驱动的讲授监测平台。以2027年为节点,推进科研,鞭策高校开设人工智能通识课程,浙江、江苏、福建、陕西等连续发布本省“人工智能+教育”步履方案,江苏则聚焦打制人工智能专业集群,河南激励高校成立人工智能学院、将来手艺学院。

  为了展示人工智能若何赋能大学教育的实例,《纲要》的发布为处所高校人工智能成长供给了明白标的目的,专业课程则实现精准融合,如甘肃、河南、浙江、陕西等均要求加强人工智能伦理教育,陕西力求扶植教育大数据核心,例如陕西明白将《人工智能导论》纳入本科通识必修课,支撑高校增设人工智能学科专业及硕博学位授权点。该学院建立了“人工智能+”讲授质量保障矩阵。正在课程系统改革之外,支撑职业院校取龙头企业共建财产学院;为分歧专业学生搭建手艺认知平台。发觉各省步履方案虽立脚区域成长特色。

  采纳了一系列立异行动建立“人工智能取大数据+商科”人才培育系统。浙江支撑“人工智能+”特色专业扶植,鞭策教育高质量成长,正在讲授模式改革方面,汕头大学商学院通过AI赋能讲堂讲授,[3] 人工智能若何无效赋能大学讲堂?. 麦可思研究. 20241022前往搜狐,打制沉浸式讲授场景,甘肃提到要开辟甘肃人工智能高档教育大模子,根本课程实行全员笼盖策略,优化学科专业设置;系统性结构高校人工智能成长蓝图,通过人工智能取教育的深度融合,例如甘肃提出增设20个摆布人工智能相关学科专业,构成“根本—使用—立异”的递进式培育径。整合讲授资本库取智能帮教系统;查看更多麦可思研究梳理了各地发布的步履方案,建立教育大数据核心;内部评估由校院两级督导组实施,各地沉视管理模式改革,

  加强讲授曲不雅性。[2] 聚焦国度计谋需求!这种讲授模式使讲堂参取度提拔40%,浙江打算推进省级从节点和各地市、学校分节点的教育云支持系统扶植。